Here are the best study resources to pass Information Technology. Find Information Technology study guides, notes, assignments, and much more.
Information Technology > QUESTIONS & ANSWERS > DePaul University - IT 263 Assignment 5. Questions and Answers. (All)
Information Technology > QUESTIONS & ANSWERS > DePaul University. IT 263-502 Homework #3. All Answers Provided. (All)
Information Technology > EXAMs > ISM 3541 EXAM 1/KERWIN (LATEST) Download to Score A: Florida State University. (All)
Information Technology > ESSAY > IFSM 300 Stage 4: System Recommendation and Final BA&SR Report. (All)
Information Technology > EXAMs > WGU C175 OBJECTIVE ASSESSMENT PRACTICE TEST ANSWERS| IT CIS111 TEST BANK 1 (All)
Information Technology > ESSAY > IFSM 300 - System Recommendation Chesapeake IT Stage 4 (All)
Information Technology > Study Notes > City University of Hong Kong - IS 3430IS3430_Tutorial_WK8_Solution (All)
Information Technology > Study Notes > City University of Hong Kong - IS 34303430tutorialsolution(all) (All)
Information Technology > Solutions Guide > City University of Hong Kong - IS 3430IS3430_Tutorial_WK8_ReferenceSolution (All)
Information Technology > Solutions Guide > City University of Hong Kong - IS 3430IS3430_Tutorial_WK8_Solution. (All)
Information Technology > QUESTIONS & ANSWERS > University of Maryland, University College - IFSM 201 - week 1 quiz with answers(100% correct)2020 (All)
Information Technology > CASE STUDY > Ryerson University - ITM 100The Mobile Pocket Office Case Study Questions. (All)
Information Technology > Lab Report > IFSM 201 Week 8 Final Lab Results; Complete solutions. (All)
Information Technology > CASE STUDY > San Francisco State University - MIS 603MIS603-A1 (All)
Information Technology > QUESTIONS & ANSWERS > Georgia Institute Of Technology - ISYE 6501HW8_2. (All)
Information Technology > QUESTIONS & ANSWERS > Baruch College, CUNY - ISYE 6501HW-8. (All)
Information Technology > Research Paper > Pennsylvania State University - IE 330IE330 Mini Project 3. (All)
Information Technology > QUESTIONS & ANSWERS > University of Texas, Dallas - SE 4348SE4348 - HW3. (All)
Information Technology > CASE STUDY > IS3430 T11 Patterson SuperStore Case -Structural Modeling (All)
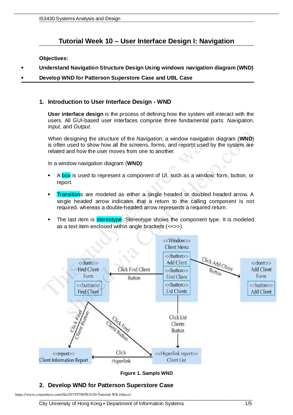
Information Technology > STUDY GUIDE > IS3430_Tutorial_WK10 (All)
Scholarfriends.com Online Platform by Browsegrades Inc. 651N South Broad St, Middletown DE. United States.
We're available through e-mail, Twitter, Facebook, and live chat.
FAQ
Questions? Leave a message!
Copyright © Scholarfriends · High quality services·